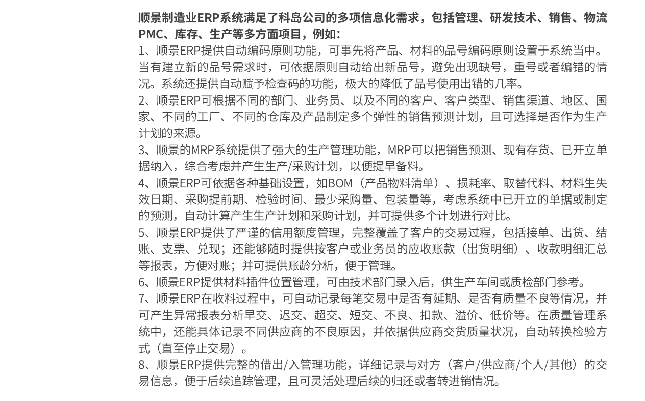
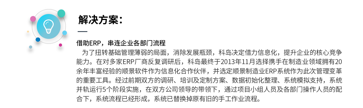
kaiyun开云官方网站

科岛微电子

来源: kaiyun开云官方网站-开云kaiyun(中国) 人气:3484 发表时间:2021/01/11 18:27:32

上面就是汽车配件案例,有需要了解的朋友可以在官网kaiyun开云官方网站-开云kaiyun(中国)客服咨询。

上一篇: 返回目录 下一篇: 湘联金属
  • 免费体验

    匹配与贵司高度契合的 系统导入信息真实体验

  • 免费演示

    与销售顾问预约时间我 们登门为您演示

  • 专家诊断

    20多年经验的专家提供 企业信息化诊断

  • 客户参观

    免费预约客户参观亲临 系统现场体验

免费申请试用

1分钟快速体验 400-600-4155